咨询热线:
400-060-0285
首页
科仪专区
样品前处理
实验室箱体
消毒灭菌
低温存储
实验室家具
食品药品检测
环境检测
水质检测
成分分析设备
大气监测
其他设备
临床检验
中医康复
通用耗材
核酸提取仪
纯水机与超纯水机
恒温水浴锅
天平
移液器
恒温油浴
磁力搅拌器
电动搅拌器
微波消解仪
马弗炉
金属浴
恒温摇床
蠕动泵
旋涡混合器
循环水真空泵
真空泵
低温冷却循环泵
旋转蒸发仪
电热套
万用电炉
电热板
普通振荡器
均质器
氮吹仪
索氏提取器
石墨消解仪
自动拧盖机
粉碎机
生化培养箱
二氧化碳培养箱
电热恒温干燥箱
鼓风干燥箱
真空干燥箱
电热恒温培养箱
病毒灭活仪
恒温恒湿箱
霉菌培养箱
光照培养箱
人工气候箱
隔水式培养箱
老化箱
药品试验箱
恒温恒湿称重箱
高低温交变湿热试验箱
盐雾试验箱
高压蒸汽灭菌器
脉动真空灭菌器
移动紫外消毒车
红外线灭菌器
空气消毒机
气溶胶吸附器
消毒机器人
过氧化氢灭菌器
超声波清洗机
医用消毒柜
洗瓶机
卡式灭菌器
雾化消毒枪
热空气消毒箱
液氮罐
制冰机
冷冻干燥机
药品阴凉柜
药品冷藏箱
血液冷藏箱
便携式冷藏箱
生物安全运输箱
温湿度记录仪
生物安全柜
超净工作台
实验台
通风柜
配药柜
PCR柜
防潮柜
化学品安全储存柜
洁净传递窗
真空隔离装置
负压称量罩
多功能操作台
净气型储药柜
核酸采样亭
移动方舱实验室
器械柜
凯氏定氮仪
消化炉
崩解仪
熔点仪
冻力仪
水分测定仪
药物溶出仪
片剂硬度计
厚度测试仪
勃氏粘度计
澄明度检测仪
透明度测试仪
ATP荧光检测仪
紫外可见分光光度计
片剂四用测定仪
片剂脆碎度检测仪
制粒机
微生物限度检测仪
电位滴定仪
融变时限检查仪
上料机
炒货机
包衣机
切药机
混合机
制丸机
风量仪
浮游菌采样器
尘埃粒子计数器
土壤采样
土壤研磨仪
土壤干燥箱
PH计
溶解氧分析仪
电导率仪
BOD测定仪
余氯测定仪
COD测定仪
离子浓度计
水质硬度计
污水处理器
消解器
浊度检测仪
水质采样器
气相色谱仪
离子色谱仪
火焰光度计
原子荧光光度计
原子吸收分光光度计
超微量分光光度计
气溶胶发生器
风速计
拉力试验机
密封试验仪
压片机
压差仪
喷淋塔
活性炭箱
冷冻离心机
除颤器储存柜
电泳仪
酶标仪
洗板机
生化分析仪
全自动酶免工作站
化学发光免疫分析仪
自动拧盖机
全自动分杯系统
热封仪
PCR仪
轮椅
拐杖
移位机
助行器
煎药机
身高体重测量仪
吸头
吸头盒
培养皿
离心管
冻存管
PCR管
接种环
接种针
巴氏吸管
容量瓶
量筒
试管架
采样管
医用口罩
理化专区
成分分析设备
水质检测仪器
食品专用仪器
药品专用仪器
超微量分光光度计
多参数水质分析仪
BOD检测仪
COD消解器
红外测油仪
大肠菌群检测仪
TOC检测仪
浊度检测仪
污泥浊度检测仪
多功能食品安全检测仪
农药残留检测仪
糖度计
凯氏定氮仪
真菌毒素检测仪
ATP荧光检测仪
瘦肉精检测仪
酶标仪
片剂脆碎度检测仪
药物溶出仪
渗透压检测仪
崩解仪
片剂硬度仪
冻力仪
透明度测试仪
勃氏粘度计
不溶性微粒检测仪
化妆品专区
水乳类
面膜类
膏霜类
喷雾类
洁面类
精华类
精油类
礼盒类
彩妆类
创面敷料
舒缓类面膜
保湿类面膜
清洁泥膜
面霜
眼霜
护手霜
按摩膏
凝胶
护发精油
医疗专区
低温冷链
临床检验
监护诊断
康复理疗
病理科
消毒灭菌设备
样本制备区
试剂准备区
医用低温冰箱
医用冷藏箱
标本冷藏箱
药品阴凉柜
液氮罐
冷冻干燥机
制冰机
生物安全运输箱
便携式冷藏箱
血小板振荡保存箱
血液冷藏箱
血浆解冻箱
温湿度记录仪
全自动微量分液仪
血液操作台
层析柜
细胞解冻复苏仪
生化分析仪
酶标仪
洗板机
全自动酶免工作站
化学发光免疫分析仪
荧光免疫定量分析仪
PCR仪
血沉仪
血球分析仪
电解质分析仪
试剂卡孵育器
封膜压盖机
凝胶成像系统
核酸提取仪
电泳仪
全自动分杯系统
胎儿监护仪
肺功能检测仪
心电图机
制氧机
除颤仪储存箱
雾化治疗仪
黄疸检测仪
黄疸治疗仪
身高体重测量仪
婴儿培养箱
医用担架
微压氧舱
深层肌肉按摩仪
血氧仪
轮椅
拐杖
移位机
助行器
煎药机
病床
诊断床
床头柜
坐厕椅/坐便椅
沐浴椅
下送车
污物车
篮筐存放架
货架
篮筐运输车
平台车
包布车
运物车
观片灯
中频治疗仪
气血温通仪
健康一体机
湿热敷装置
自动洗澡机
切片机
超声波清洗机
病理柜
病理取材台
摊烤片机
包埋机
脱水机
组织染色机
熔蜡仪
高压蒸汽灭菌器
脉动真空灭菌器
过氧化氢灭菌器
口腔清洗机
微酸性电解水生成器
医用真空干燥柜
干燥柜
封口机
气溶胶吸附器
空气净化器
紫外消毒车
空气消毒机
消毒柜
红外线灭菌器
洗瓶机
床单位臭氧消毒机
内窥镜清洗工作站
消毒机器人
多功能操作台
移动PCR方舱实验室
核酸采样亭
生物安全柜
二氧化碳培养箱
医用生化培养箱
医用超净工作台
电热恒温培养箱
霉菌培养箱
生物安全柜高效过滤器更换
核酸清除剂
PCR柜
医用空气隔离装置
净气型储药柜
洁净传递窗
负压隔离舱
化学品安全储存柜
通风柜
药品冷藏箱
水浴锅
金属浴
旋涡混合器
掌上离心机
高速冷冻离心机
高速离心机
冷藏冷冻一体机
药品冷藏箱
金属浴
旋涡混合器
掌上离心机
洁净工作台
新闻资讯
技术支持
资料下载
解决方案
药厂微生物实验室
食品重金属检测
样品前处理
PCR实验室
分子生物实验室
水质检测
医院微生物实验室
真菌毒素检测
食品微生物实验室
关于欧莱博
联系我们
产品分类
低温冷链
医用低温冰箱
医用冷藏箱
标本冷藏箱
药品阴凉柜
液氮罐
冷冻干燥机
制冰机
生物安全运输箱
便携式冷藏箱
血小板振荡保存箱
血液冷藏箱
血浆解冻箱
温湿度记录仪
全自动微量分液仪
血液操作台
层析柜
细胞解冻复苏仪
临床检验
生化分析仪
酶标仪
洗板机
全自动酶免工作站
化学发光免疫分析仪
荧光免疫定量分析仪
PCR仪
血沉仪
血球分析仪
电解质分析仪
试剂卡孵育器
封膜压盖机
凝胶成像系统
核酸提取仪
电泳仪
全自动分杯系统
监护诊断
胎儿监护仪
肺功能检测仪
心电图机
制氧机
除颤仪储存箱
雾化治疗仪
黄疸检测仪
黄疸治疗仪
身高体重测量仪
婴儿培养箱
医用担架
康复理疗
微压氧舱
深层肌肉按摩仪
血氧仪
轮椅
拐杖
移位机
助行器
煎药机
病床
诊断床
床头柜
坐厕椅/坐便椅
沐浴椅
下送车
污物车
篮筐存放架
货架
篮筐运输车
平台车
包布车
运物车
观片灯
中频治疗仪
气血温通仪
健康一体机
湿热敷装置
自动洗澡机
病理科
切片机
超声波清洗机
病理柜
病理取材台
摊烤片机
包埋机
脱水机
组织染色机
熔蜡仪
消毒灭菌设备
高压蒸汽灭菌器
脉动真空灭菌器
过氧化氢灭菌器
口腔清洗机
微酸性电解水生成器
医用真空干燥柜
干燥柜
封口机
气溶胶吸附器
空气净化器
紫外消毒车
空气消毒机
消毒柜
红外线灭菌器
洗瓶机
床单位臭氧消毒机
内窥镜清洗工作站
消毒机器人
多功能操作台
移动PCR方舱实验室
核酸采样亭
样本制备区
生物安全柜
二氧化碳培养箱
医用生化培养箱
医用超净工作台
电热恒温培养箱
霉菌培养箱
生物安全柜高效过滤器更换
核酸清除剂
PCR柜
医用空气隔离装置
净气型储药柜
洁净传递窗
负压隔离舱
化学品安全储存柜
通风柜
药品冷藏箱
水浴锅
金属浴
旋涡混合器
掌上离心机
高速冷冻离心机
高速离心机
试剂准备区
冷藏冷冻一体机
药品冷藏箱
金属浴
旋涡混合器
掌上离心机
洁净工作台
新闻动态
灭菌温度为何是121℃而不是120或者122℃呢?
欧莱博智能制造产业园项目进展顺利
OLABO恒温水浴锅
恒温水浴锅的使用
恒温摇床振幅如何正确选择?
联系信息
地 址:山东省济南市历城区唐冶港源七路博科集团总部
邮 编:250000
电 话:13573797519
QQ :2661604047
E-mail:
3094970339@qq.com
当前位置
>
首页
>
产品中心
>
临床检验
>
全自动酶免工作站
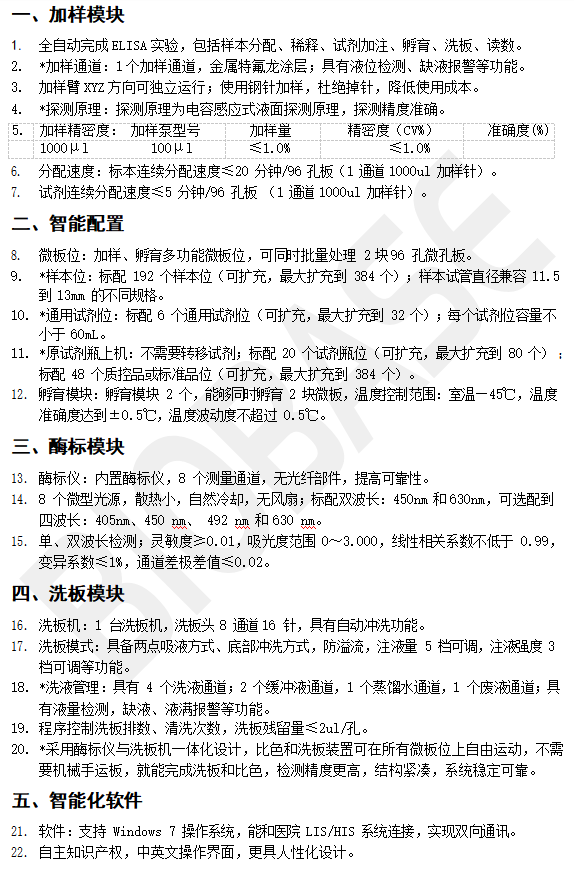
> 博科全自动酶免工作站BIOBASE1000型
联系欧莱博厂家
博科全自动酶免工作站BIOBASE1000型
1个加样通道,2块酶标板位,192个样本位
价格:
在线询价
收藏
分享
产品详情
产品参数